Product Summary
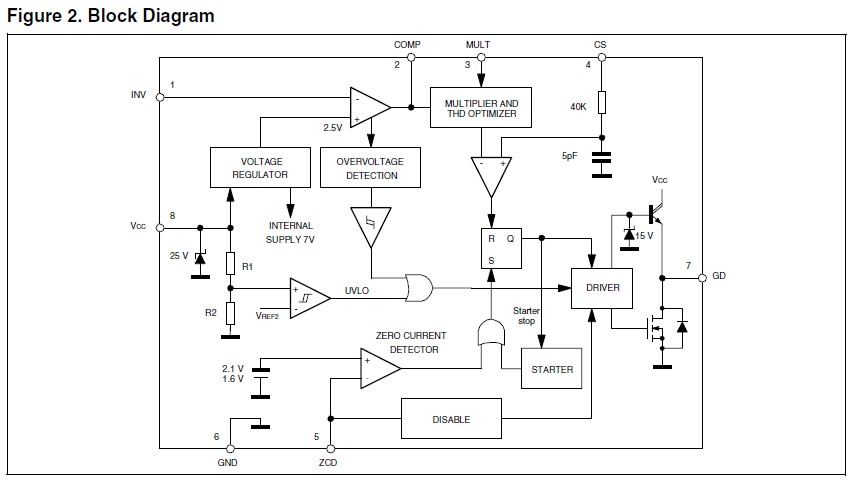
The L6562DTR is a current-mode PFC controller operating in Transition Mode (TM). Pin-to-pin compatible with the predecessor L6562DTR, it offers improved performance. The L6562DTR highly linear multiplier includes a special circuit, able to reduce AC input current distortion, that allows wide-range-mains operation with an extremely low THD, even over a large load range. The device features extremely low consumption (≤70 μA before start-up and <4 mA running) and includes a disable function suitable for IC remote ON/OFF, which makes it easier to comply with energy saving norms (Blue Angel, EnergyStar, Energy2000, etc.).
Parametrics
Absolute maximum ratings: (1)VCC, pn 8, IC Supply voltage (Icc = 20 mA): self-limited V; (2)pin 1 to 4, Analog Inputs & Outputs: -0.3 to 8 V; (3)IZCD, pin 5, Zero Current Detector Max. Current: -50 (source), 10 (sink) mA; (4)Ptot, Power Dissipation @Tamb = 50℃: 1W (DIP-8); 0.65W(SO-8); (5)Tj, Junction Temperature Operating range: -40 to 150 ℃; (6)Tstg, Storage Temperature: -55 to 150 ℃.
Features
Features: (1)realised in bcd technology; (2)transition-mode control of pfc preregulators; (3)proprietary multiplier design for minimum thd of ac input current; (4)very precise adjustable output overvoltage protection; (5)ultra-low (≤70μa) start-up current; (6)low (≤4 ma) quiescent current; (7)extended ic supply voltage range; (8)on-chip filter on current sense; (9)disable function; (10)1% (@ tj = 25 ℃) internal reference voltage; (11)-600/+800ma totem pole gate driver with uvlo pull-down and voltage clamp; (12)dip-8/so-8 packages ecopack.
Diagrams

| Image | Part No | Mfg | Description | ![]() |
Pricing (USD) |
Quantity | ||||||||||||
|---|---|---|---|---|---|---|---|---|---|---|---|---|---|---|---|---|---|---|
![]() |
![]() L6562DTR |
![]() STMicroelectronics |
![]() Power Factor Correction ICs Trans Mode PFC Cont |
![]() Data Sheet |
![]()
|
|
||||||||||||
| Image | Part No | Mfg | Description | ![]() |
Pricing (USD) |
Quantity | ||||||||||||
![]() |
![]() L6560 |
![]() STMicroelectronics |
![]() Power Factor Correction ICs Wide Input Voltage |
![]() Data Sheet |
![]() Negotiable |
|
||||||||||||
![]() |
![]() L6560A |
![]() STMicroelectronics |
![]() Power Factor Correction ICs Wide Input Voltage |
![]() Data Sheet |
![]() Negotiable |
|
||||||||||||
![]() |
![]() L6560AD |
![]() STMicroelectronics |
![]() Power Factor Correction ICs Wide Input Voltage |
![]() Data Sheet |
![]() Negotiable |
|
||||||||||||
![]() |
![]() L6560AD013TR |
![]() STMicroelectronics |
![]() Switching Converters, Regulators & Controllers Wide Input Voltage |
![]() Data Sheet |
![]() Negotiable |
|
||||||||||||
![]() |
![]() L6560D |
![]() STMicroelectronics |
![]() Switching Converters, Regulators & Controllers Wide Input Voltage |
![]() Data Sheet |
![]() Negotiable |
|
||||||||||||
![]() |
![]() L6560D013TR |
![]() STMicroelectronics |
![]() Switching Converters, Regulators & Controllers Wide Input Voltage |
![]() Data Sheet |
![]() Negotiable |
|
||||||||||||
(China (Mainland))










