Product Summary
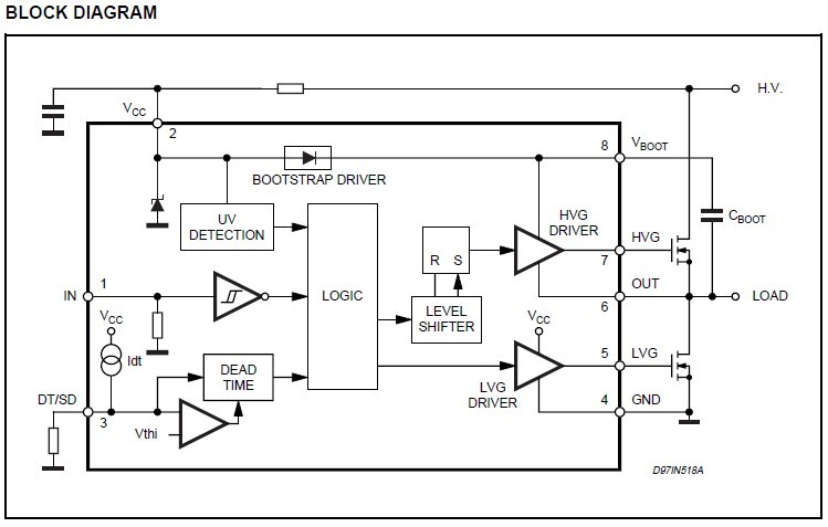
The L6384D013TR is an high-voltage device, manufactured with the BCD OFF-LINE technology. It has an Half - Bridge Driver structure that enables to drive N Channel Power MOS or IGBT. The Upper (Floating) Section is enabled to work with voltage Rail up to 600V. The Logic Inputs are CMOS/TTL compatible for ease of interfacing with controlling devices. Matched delays between Lower and Upper Section simplify high frequency operation. Dead time setting can be readily accomplished by means of an external resistor.
Parametrics
Absolute maximum ratings: (1)Output Voltage, Vout: -3 to Vboot-18V; (2)Supply Voltage, Vcc: -0.3 to 14.6V; (3)Is Supply Current: 25mA; (4)Floating Supply Voltage, Vboot: -1 to 618V; (5)Upper Gate Output Voltage, Vhvg: -1 to VbootV; (6)Lower Gate Output Voltage, Vlvg: -0.3 to Vcc+0.3V; (7)Logic Input Voltage, Vi: -0.3 to Vcc+0.3 V; (8)Shut Down/Dead Time Voltage, Vsd: -0.3 to Vcc+0.3V; (9)Allowed Output Slew Rate, dVout/dt: 50V/ns; (10)Total Power Dissipation (Tj = 85℃), Ptot: 750mW; (11)Junction Temperature, Tj: 150℃; (12)Storage Temperature, Ts: -50 to 150℃.
Features
Features: (1)high voltage rail up to 600V; (2)dV/dt IMMUNITY +- 50 V/nsec in full temperature range; (3)driver current capability: 400 mA source,650 mA sink; (4)switching times 50/30 nsec rise/fall with 1nF load; (5)CMOS/TTL schmitt trigger inputs with hysteresis and pull down; (6)shut down input; (7)dead time setting; (8)under voltage lock out; (9)integrated bootstrap diode; (10)clamping on Vcc; (11)SO8/minidip packages.
Diagrams

| Image | Part No | Mfg | Description | ![]() |
Pricing (USD) |
Quantity | ||||||||||||
|---|---|---|---|---|---|---|---|---|---|---|---|---|---|---|---|---|---|---|
![]() |
![]() L6384D013TR |
![]() STMicroelectronics |
![]() Power Driver ICs Hi-Volt Half Bridge |
![]() Data Sheet |
![]()
|
|
||||||||||||
| Image | Part No | Mfg | Description | ![]() |
Pricing (USD) |
Quantity | ||||||||||||
![]() |
![]() L6380 |
![]() Other |
![]() |
![]() Data Sheet |
![]() Negotiable |
|
||||||||||||
![]() |
![]() L6382D5 |
![]() STMicroelectronics |
![]() Power Factor Correction ICs Pwr management unit |
![]() Data Sheet |
![]()
|
|
||||||||||||
![]() |
![]() L6382D5TR |
![]() STMicroelectronics |
![]() Power Factor Correction ICs Pwr management unit |
![]() Data Sheet |
![]()
|
|
||||||||||||
![]() |
![]() L6382DTR |
![]() STMicroelectronics |
![]() Battery Management Pwr management unit |
![]() Data Sheet |
![]()
|
|
||||||||||||
![]() |
![]() L6384 |
![]() STMicroelectronics |
![]() Power Driver ICs Hi-Volt Half Bridge |
![]() Data Sheet |
![]() Negotiable |
|
||||||||||||
![]() |
![]() L6384D |
![]() STMicroelectronics |
![]() Power Driver ICs Hi-Volt Half Bridge |
![]() Data Sheet |
![]() Negotiable |
|
||||||||||||
(China (Mainland))










